2025年8月,国际知名期刊《Cell Death and Disease》发表了一项由中国国家食品药品检定研究院、广州医科大学等团队学者联合完成的iPSC再生脊髓神经细胞治疗脊髓损伤的突破性疗效研究,并揭示了全球创新的疗效机理成果。

这项研究成果采用了士泽生物医药(苏州/上海)有限公司(Roche Accelerator Member)自主研发的国家I类新药——iPSC衍生脊髓神经祖细胞(spNPC细胞;XS228注射液),用于治疗重大神经系统疾病脊髓损伤,该全球首款新药已中美药监局双报双批,正由中山大学附属第三医院牵头,联合大连医科大学附属第一医院开展全球首个注册临床I/II期试验,已完成全球首例脊髓损伤移植并取得初期积极成效
(中山三院骨科:中山三院联合士泽生物完成通用型iPSC再生神经细胞治疗脊髓损伤首例受试者给药;【注册临床试验|全球首款】士泽生物联合中山三院等完成通用型iPSC再生神经细胞治疗脊髓损伤首例受试者给药)。
这项研究聚焦于脊髓损伤这一中枢神经系统疾病再生治疗临床难题,创新性的采用基于人诱导多能干细胞(iPSC)治疗策略,通过移植iPSC衍生的脊髓神经祖细胞(spNPG),在脊髓损伤动物模型中实现了感觉及运动功能的显著恢复。该研究不仅为XS228新药注射液治疗脊髓损伤的疗效提供了强有力的临床前证据和论证,更揭示了spNPG治疗脊髓损伤的全球创新治疗机制,让困扰医学界多年的“脊髓损伤难以修复”困境展示了全新的突破成果。
01 脊髓损伤:一场难以逆转的“神经灾难”
全球脊髓损伤患者群体人数众多(约1500万人),其中,中国脊髓损伤患者超过300万,每年新增急性/亚急性损伤病例10万例,平均每小时新增10例脊髓损伤患者。脊髓一旦受损,极易造成患者全身或部分瘫痪、失去运动和感觉功能,包括四肢瘫痪(高位损伤)或下肢瘫痪(低位损伤),多数患者终身残疾,严重影响生活质量。由于中枢神经系统再生能力极低,神经修复极为困难,目前治疗手段仍以康复训练和辅助支持为主,缺乏损伤期神经再生修复方法。
之所以脊髓损伤难以治疗,核心问题在于两点:一是神经再生能力有限,脊髓中的神经细胞(如运动神经元)一旦受损死亡,几乎无法自行修复;二是损伤后微环境恶化,原发性机械损伤后,身体会启动一系列“有害”的继发性反应:缺血、炎症爆发、胶质瘢痕形成、轴突退化,这些反应会进一步破坏剩余的神经组织,形成“越损伤越难修复”的恶性循环。
长期以来,医学界尝试过药物、手术、康复训练等多种方法,但都难以突破“神经无法再生”和“微环境恶化”这两大瓶颈。直到干细胞技术兴起,科学家们才看到了新的可能,通过移植具有分化潜力的干细胞,替代死亡的神经细胞,并调节损伤部位的微环境,为神经修复创造条件。而这项研究的核心,正是找到一种“既懂脊髓神经分化,又能改善微环境”的理想干细胞类型。
02 从iPSC到spNPG:打造“精准适配”的脊髓神经“种子细胞”
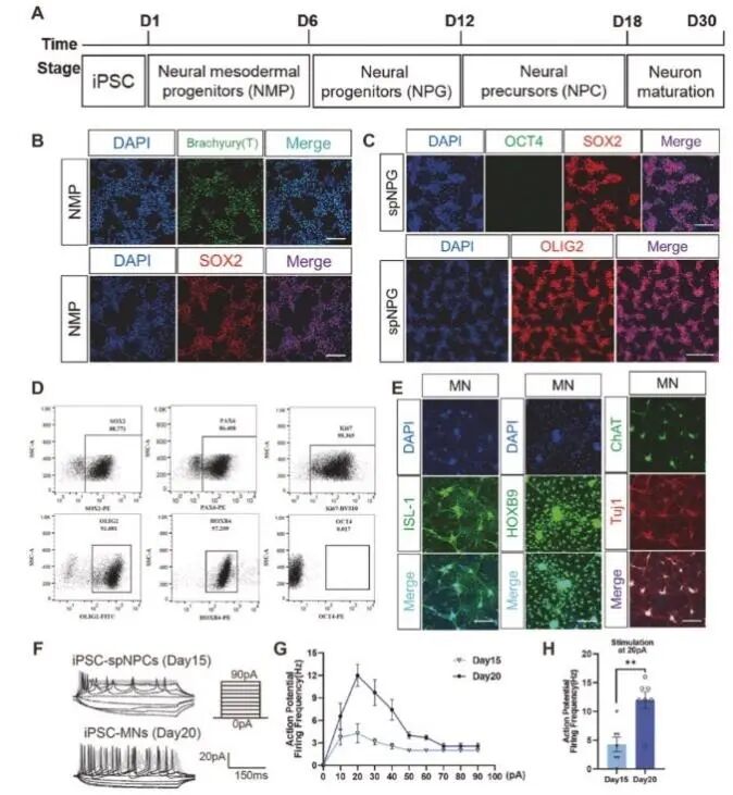
要治疗脊髓损伤,首先需要一种能“精准分化为脊髓神经细胞”的干细胞,研究团队选择了人诱导多能干细胞(iPSC),这种细胞来自人体自身细胞(如皮肤细胞、血液细胞)的重编程,既避免了胚胎干细胞的伦理争议,又能像胚胎干细胞一样分化为各种组织细胞,且免疫原性低,移植后不易被身体排斥。
NMP是胚胎发育中一种特殊的“双潜能祖细胞”,既能分化为神经组织,也能分化为中胚层组织(如肌肉、骨骼)。研究人员用特定的培养基处理iPSC成功诱导出NMP,通过免疫荧光染色发现,这些细胞同时表达神经标志物SOX2和中胚层标志物Brachyury,证明了其“双潜能”身份。为了让NMP“专心”向脊髓神经方向发展,研究人员抑制其中胚层分化潜力,促进脊髓神经命运,通过精细的定向诱导分化,得到了目标细胞——spNPG。
为了验证这些spNPG是否“合格”,研究团队做了一系列严格检测:
流式细胞术显示,98%以上的细胞表达神经祖细胞标志物(SOX2、PAX6)、增殖标志物(KI67),以及脊髓特异性标志物(HOXB4),几乎没有残留的未分化iPSC(OCT4阴性),证明细胞纯度高、方向准。

将spNPG进一步培养30天,它们能分化为成熟的运动神经元,免疫荧光显示这些神经元表达运动神经元标志物(ISL1、ChAT),更重要的是,通过全细胞膜片钳技术,研究人员观察到这些神经元能产生“动作电位”(神经细胞传递信号的关键能力),且成熟神经元的动作电位频率(12±3.83Hz)远高于未成熟的神经前体细胞(4.28±3.35Hz),证明它们是“有功能的运动神经元”。

至此,一种“来源安全、身份明确、功能合格”的脊髓神经“种子细胞”——spNPG,终于被成功制备出来。结合单细胞测序,研究人员论证该细胞注射液的spNPG目的细胞纯度达88%以上。
03 动物实验:spNPG移植让瘫痪动物重新“站起来”
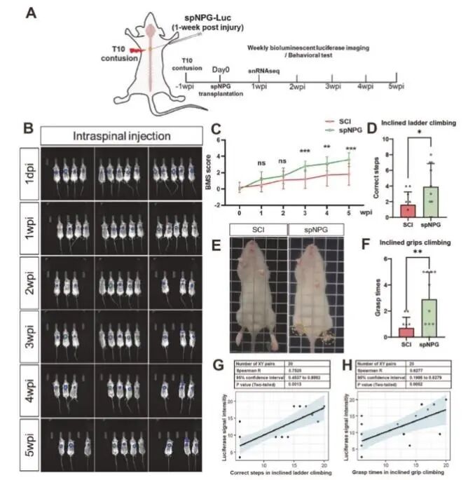
制备出合格的spNPG后,研究团队在小动物脊髓损伤模型中,验证了其突破性的治疗效果。将动物分为两组,一组在脊髓损伤后移植spNPG(治疗组),另一组只注射生理盐水(对照组),然后通过多种方法观察治疗效果。
为了客观评估运动功能,研究团队采用了三种经典的行为学测试:
Basso动物评分(BMS):这是评估动物脊髓损伤后运动功能的金标准,分数从0(完全瘫痪)到9(正常运动)。结果显示,治疗组平均评分达到4.5分(能自主行走但步态不稳),而对照组仅为1.2分(仅能轻微活动hindlimb);
倾斜梯子攀爬测试:让动物攀爬45°角的梯子,统计“正确踩梯步数”。治疗组动物的正确步数是对照组的2.3倍,证明其抓握的协调能力显著提升;
网格攀爬测试:让动物攀爬网格,统计“抓握次数”。治疗组的抓握次数是对照组的1.8倍,说明其精细运动功能得到改善。

更重要的是,研究人员发现:脊髓损伤动物模型运动功能恢复程度,与spNPG的存活量呈显著正相关(正确步数与荧光强度的相关系数R=0.7525,p=0.0013),这意味着,存活的spNPG越多,治疗效果越好,直接证明了spNPG是功能恢复的“关键因素”。
04 全球创新的spNPG治疗脊髓损伤疗效机制:既“补细胞”,又“调环境”
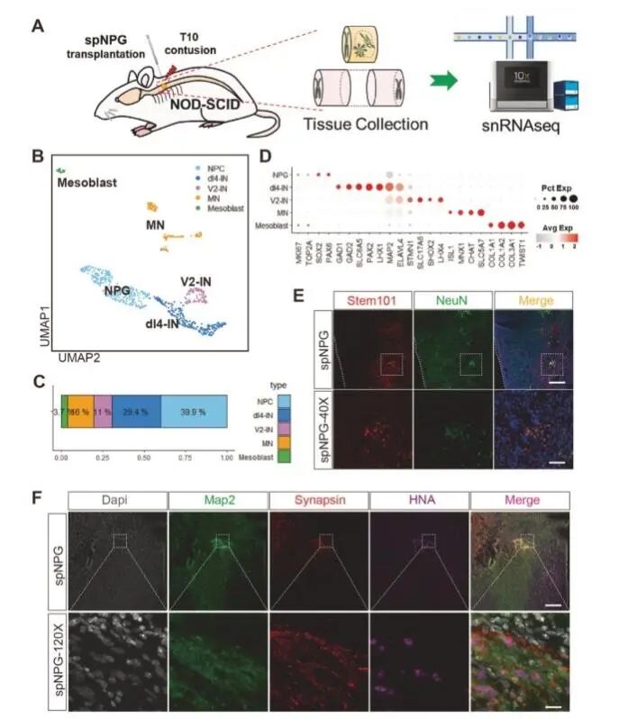
为什么spNPG能让瘫痪动物重新恢复运动功能?研究团队通过单核RNA测序(snRNA-seq)等技术,揭开了其背后的“双重治疗机制”,既“补充”缺失的神经细胞,又“调节”恶化的微环境。
显著疗效来源药理机制一:再生神经重建环路 —— 通过snRNA-seq分析移植后动物脊髓组织,研究人员发现,spNPG在体内分化成了三种关键的神经细胞:运动神经元:占分化细胞的16%,这些神经元能替代受损死亡的endogenous运动神经元,直接连接大脑和肌肉,恢复运动信号传递。V2中间神经元:占11%,这种神经元是脊髓“运动协调中心”的关键成员,能帮助调节左右肢体的交替运动(如走路时左腿抬、右腿落)。dI4中间神经元:占29.4%,这种神经元能抑制过度的神经兴奋,避免痉挛,同时参与感觉信号的处理。

更关键的是,这些分化后的神经细胞并没有“孤立存在”,免疫荧光染色显示,它们能与宿主的神经细胞形成突触连接(通过检测人特异性突触蛋白hSyn与宿主神经标志物MAP2的共定位),真正融入宿主的神经回路,实现“信号互通”。这就像在受损的“神经线路”上,重新搭建了“桥梁”,让信号能再次传递。
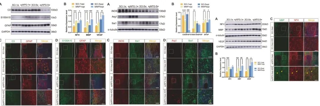
显著疗效来源药理机制二:调节微环境促进修复 —— 除了“补细胞”,spNPG还能“改善土壤”——调节损伤部位的微环境,减少炎症和胶质瘢痕,为神经修复创造条件。研究团队重点观察了两种关键细胞的变化:
小胶质细胞:这是脊髓中的“免疫细胞”,分为促炎的M1型和抗炎的M2型。损伤后,M1型小胶质细胞会大量聚集,释放炎症因子,破坏神经组织。而治疗组中,M2型小胶质细胞标志物Arg1的表达量显著升高(1周和5周时分别是对照组的2.1倍和1.8倍),M1型标志物iNOS的表达量下降,说明spNPG能“引导”小胶质细胞从“破坏者”变成“修复者”。
星形胶质细胞:这是脊髓中的“支持细胞”,损伤后会过度增殖形成胶质瘢痕,这种瘢痕像一道“墙”,阻止轴突再生。星形胶质细胞也分两种:促炎的A1型(会加重瘢痕)和抗炎的A2型(能促进修复)。治疗组中,A1型标志物C3的表达量显著降低,A2型标志物S100A10在移植后显著升高,说明spNPG能抑制胶质瘢痕形成,为轴突再生“打开通道”。

此外,研究团队还发现,治疗组动物脊髓中,轴突标志物NFH和髓鞘标志物MBP的表达量显著升高,这意味着,spNPG不仅能促进新轴突生长,还能帮助修复受损的髓鞘(髓鞘是神经纤维的“保护套”,能加速信号传递),进一步巩固神经修复效果。
结语
脊髓损伤曾被视为“不可逆的绝症”,但随着干细胞技术的进步,这一认知正在被打破。这项发表在《Cell Death and Disease》的研究,用严谨的实验设计、清晰的机制分析、显著的治疗效果,证明了iPSC衍生的spNPG是一种极具潜力的治疗手段,通过单细胞RNA测序、单核RNA测序等技术,首次完整追踪了spNPG从体外分化到体内发挥作用的全过程,明确了“分化为神经细胞重建环路”和“调节微环境促进修复”的全球创新疗效的双重药理机制,不仅是基础研究的突破,更是对无数脊髓损伤患者的希望。未来,当这项技术成功转化到临床,“脊髓损伤后重新行走”将不再是梦想,而是触手可及的现实。
本项研究采用的士泽生物自主研发的国家I类新药——iPSC衍生脊髓神经祖细胞(spNPC细胞;XS228注射液),已获中美药监局双报双批开展注册临床试验,并由国家中检院为代表的研究者团队验证突破性疗效并揭示全球创新的疗效机理,是全球中枢神经损伤修复领域的重要里程碑,对探索再生脊髓神经细胞移植治疗脊髓损伤的安全性并分析对脊髓损伤患者疗效的影响具有重要的标杆意义。
Feel free to call us on
025-85998075
Drop us a line anytime at
sales@popebiotech.com,
and we’ll get back
soon.
Come visit us at 2 Qiande Road, Life Science High Tech Zone, Jiang Ning District, Nanjing, Jiangsu Province, China